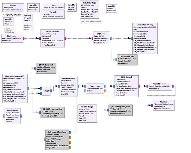
Hello everyone! I am setting up the following GNURadio algorithm to send and receive data from a text file. If I don’t use TX-RX and simply connect the DPSK Mod block to Costas Loop the system works perfectly. So I must be doing something wrong with the trasmission and reception blocks
Could you help me locate the problem?
